Jump to the main content block
Menu
回首頁
中山首頁
繁體中文
English
Facebook
Home
About Us
Faculty & Staff
Course & Curriculum
Admission
Scholarships
Regulation
Top
This function need to use the browser to support JavaScript normal operation
Home
Course & Curriculum
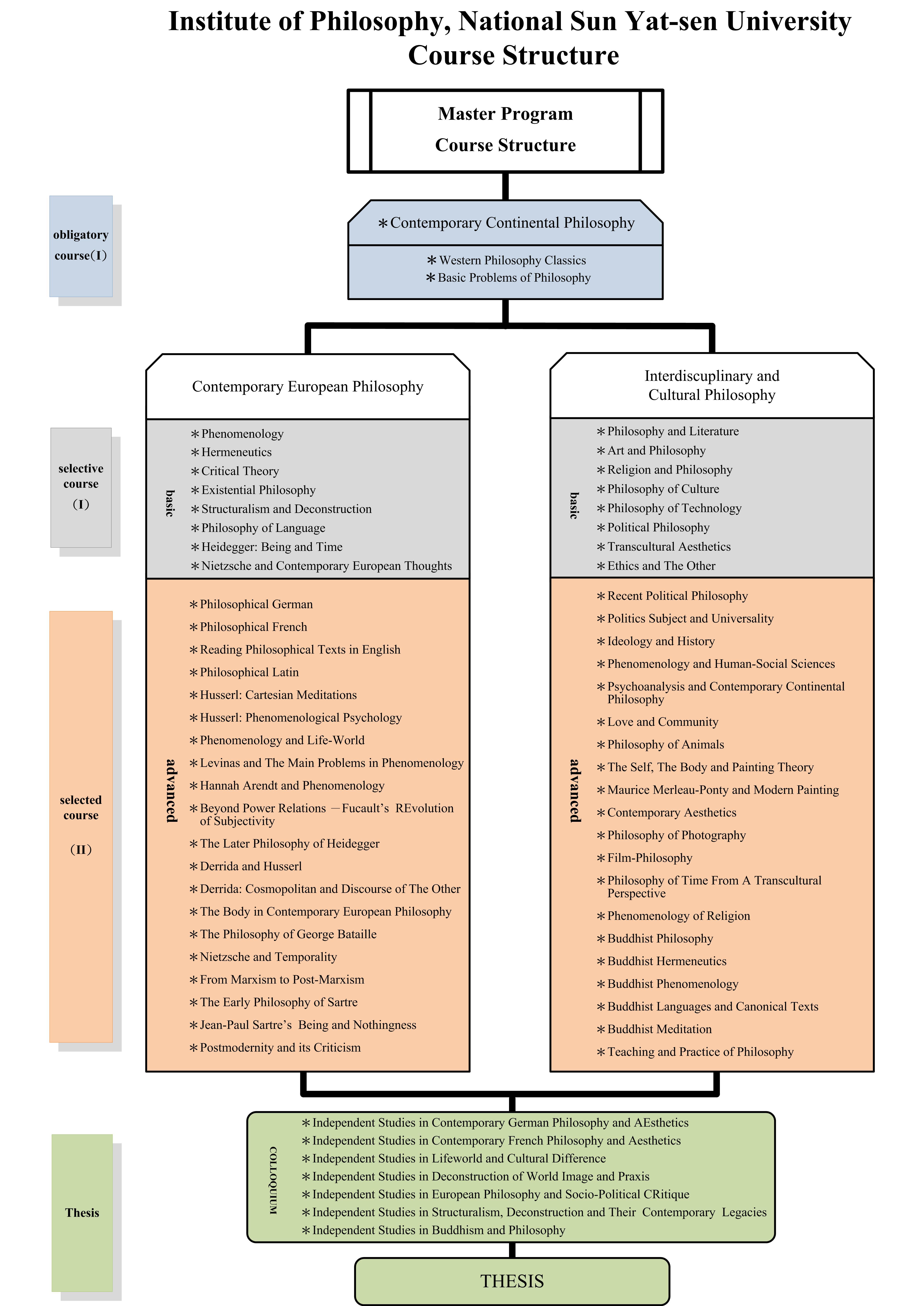
Master Program
Master Program Download
Click Num:
Share
Close (Esc)
Share
Toggle fullscreen
Zoom in/out
Previous (arrow left)
Next (arrow right)